北京证监局开展公司债券投资者权益保护教育专项活动

发布时间:2017-12-08 阅读 :0

   12月1日,北京证监局下发《北京证监局关于开展公司债券投资者权益保护教育专项活动的通知》(以下简称《通知》)。

       《通知》指出,为深入贯彻落实党的十九大提出的“增强金融服务实体经济能力”“促进多层次资本市场健康发展”“守住不发生系统性金融风险的底线”要求,帮助投资者了解债券投资法规和知识,提高风险识别能力和自我保护能力,中国证监会近期组织开展以“防控债券风险,做理性投资人”为主题的债券投资者权益保护教育专项活动。

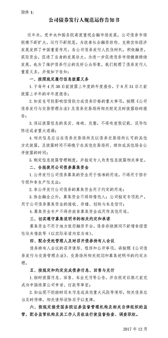
  《通知》要求,各公司债券发行人应通过公司官网、微信公众号上挂《公司债券发行人规范运作告知书》。

  《公司债券发行人规范运作告知书》详细内容如下:

京公网安备 11010102004321号